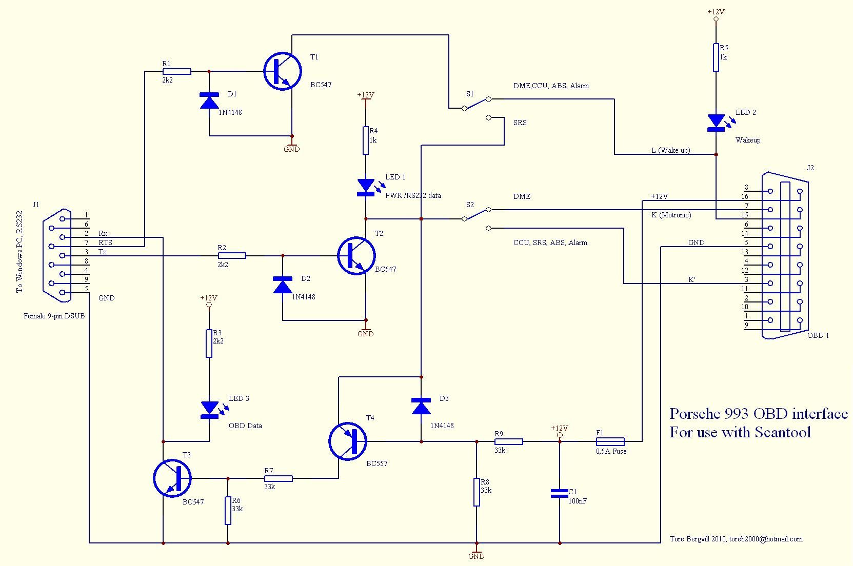
[51+] Schema Cable Porsche Obd2, OBD Scantool And Circuit – Latest Version - Rennlist - Porsche

Advertisement
Advertisement

Schema Cable Porsche Obd2 Obd Obd1 Porsche Same Connector Reader Above

Porsche 19pin to 16 pin obd2 cable,obd2 cable for porsche

Obd2 neufu obdii câble broches. Obd scantool and circuit – latest version. 19 pin obd1 to 16 pin obd2 diagnostic adapter cable for porsche (new. Pin van olivier pijra op vw caddy mk2 and seat inca

Adaptateur OBD 1 vers OBD2 pour toutes marques automobiles - DocteurAuto.fr

Adaptateur OBD 1 vers OBD2 pour toutes marques automobiles - DocteurAuto.fr

Prise OBD2 Porsche 911 - type 991 (2012 - 2019) - Trouvez votre

Prise OBD2 Porsche 911 - type 991 (2012 - 2019) - Trouvez votre

Pin van Olivier Pijra op Vw Caddy mk2 and seat inca

Pin van Olivier Pijra op Vw Caddy mk2 and seat inca

Plein OBD OBD2 De Voiture Outil De Diagnostic Câble pour PEUGEOT

Plein OBD OBD2 De Voiture Outil De Diagnostic Câble pour PEUGEOT

OBD2 port Porsche Cayenne type 9PA (2002 - 2007) - Find your plug

OBD2 port Porsche Cayenne type 9PA (2002 - 2007) - Find your plug

Advertisement

Cari Blog Ini

Comment créer un Dessin de potager compostage surface inspiration chez soi

Conception et Idées : Dessin de potager compostage surface inspiration Envie de transformer votre extérieur ? Découvrez nos meilleures idées pour Dessin de potager compostage surface inspiration . Que vous ayez un grand terrain, un potager ou un petit balcon, ces plans et inspirations vous aideront à créer un espace vert unique et apaisant. Source : Les dessins d'animaux au crayon et feutre de Katy Lipscomb - Dessein de Source : Comment dessiner le dos d'une fille - Dessin facile || Esquisse au Source : Insolite, arts, autres — New Post has been published on Dessein de dessin Source : Les Différentes Formes de Dessin Source : Tips et Astuces pour apprendre le dessin | by Serely Art | Medium Source : DESSINER UNE FILLE DE DOS QUI TIENT UN DOUDOU - TUTO DESSIN - YouTube Source : DESSIN | L'IDEM Creative Arts School Source : 18 conseils pour améliorer vos compétences en dessin - Ben Heine Blog Nous espérons que ces modèles de Dessin de potager compostage surface inspiration ...